
来源:险联社专业股票配资论坛网
继今年9月份天安财险53亿资本补充债无法按期兑付后,天安人寿日前公布,20亿资本补充债本应于12月29日到期兑付,现在也无法按期兑付。
“15天安人寿”发行总额为20亿元人民币,为十年期固定利率债券,该债券于2015年12月25日发行,票面利率采用分段计息方式,前5年票面利率为6.25%,如果发行人不行使赎回权或发行人行使赎回权且部分赎回,则未行权部分从第6个计息年度开始到债券到期为止,后5个计息年度内的票面利率增加1%,也就是增加到7.25%。
天安人寿在公告中表示,公司于2020年7月被原银保监会实施接管,并开展清产核资工作,2020年至2024年披露了《关于天安人寿保险股份有限公司暂缓支付2015天安人寿资本补充债利息的公告》,15天安人寿债券计息挂账。截至2025年12月29日,公司处于风险处置期间,不具备清偿一般负债的本金和利息的能力,不满足资本补充债清偿条件,无法向资本补充债持有人还本付息。
资本补充债是金融机构为补充资本金、增强风险抵御能力而发行的债券工具,主要用于优化资本结构并满足监管要求,投资者主要为商业银行和保险公司。资本补充债属于次级债,清偿顺序列于保单责任和其他普通负债之后,优先于保险公司股权股本。
公司已向15天安人寿债券持有人出具沟通函,后续将在公司风险处置工作中对资本补充债券统筹安排、处理。
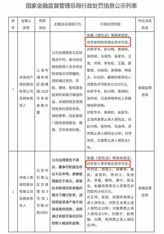
天安人寿因存在多项严重违法违规行为,今年6月13日被国家金融监督管理总局吊销业务许可证。
具体违规事项包括公司治理报告不真实、董事尽职报告存在不实声明、薪酬管理报告不真实、高管在未取得任职资格的情况下履行职责、违规将投资资产用于担保或提供贷款、违规通过关联交易向实际控制人输送利益等。
伴随业务许可证的吊销,监管部门对相关责任人也作出了严厉处罚:对刘征、周猎人等多名责任人警告并罚款共计99万元,同时对王伟、吉喆、张璐等人员采取终身禁止进入保险业的处罚,另有多人被分别处以10年、5年、3年的行业禁入限制。
2025年7月18日,天安人寿正式退出保险市场。2023年9月,新成立的中汇人寿整体受让天安人寿保险业务及对应资产、负债,涵盖人寿险、健康险等全部保单。
天安人寿此次债券违约,与此前同为“明天系”的天安财险资本补充债违约形成呼应。2025年9月30日,天安财险53亿元规模的“15天安财险债”到期未能兑付,成为保险业首例债券违约案例。
2024年成立的申能财险受让了天安财险的保险业务,包括天安财险的资产、负债及保险业务。
海量资讯、精准解读,尽在新浪财经APP
责任编辑:秦艺 专业股票配资论坛网
捷希缘提示:文章来自网络,不代表本站观点。